ニュージーランドでのワーホリ生活を終える方、必見!
帰国前&帰国後にやることをまるっとまとめました📝
(※2026年1月編集済み:情報を最新版にアップデートしました)
この記事でわかること
- 【保存版】帰国前後のやることリスト
- 帰国前にやること
↪︎ 解約手続き・お金・荷物整理など - 帰国後にやること
↪︎ 転入届・年金手続き・タックスリターンなど
【関連記事】
NZワーホリでおすすめのアプリまとめ👇
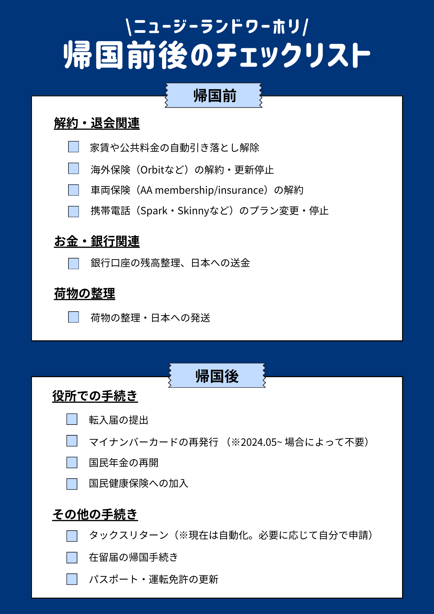
【保存版】帰国前後でやることチェックリスト
NZワーホリからの帰国に際して、
各種サービスの解約やお金関連、役所での手続きなど、やることを一覧にまとめました👇

帰国前にやること
解約・退会関連
☑︎ 家賃や公共料金の自動引き落とし解除
ニュージーランドでは週払いや2週間ごとの支払いが多く、自動引き落としを設定している方も多いはず。
以下の支払いは事前に停止しておきましょう👇
- 家賃
- 電気・ガス・水道などの公共料金
- 自動車保険
- 海外保険
- 携帯電話
☑︎ 海外保険(Orbitなど)の解約・更新停止
帰国日が決まったら、海外保険の解約や更新停止を手続きしましょう。
契約期間より早く帰国する場合、
未利用分の払い戻しがある可能性もあるので要チェックです!
📌 体験談
私が利用していた現地保険会社Orbitでは、未利用の1か月分を返金してもらえました。
☑︎ 車両保険(AA membership / insuranceなど)の解約
車を売却するタイミングで、車両保険(AA insuranceなど)も解約しましょう。
AA membershipに加入している方は、退会手続きも忘れずに⚠️
☑︎ 携帯電話(Spark・Skinnyなど)のプラン変更・停止
毎月自動更新にしている場合は、停止手続きをしておきましょう。
ただし、NZの銀行口座をオンラインで操作する際など、SMS認証が必要なケースがあります。
完全に停止はせず、低額プランに変更して電話番号を保持しておくのも◎
📌 体験談
帰国後、タックスリターンが振り込まれたANZ口座からWiseへ送金する時に、NZの電話番号でSMS認証が必要だったため、番号を残しておいて本当に助かりました!
お金・銀行関連
☑︎ 銀行口座の残高整理、日本への送金
ニュージーランドの銀行口座にお金が残っている場合は、日本に送金して口座を整理しましょう。
現地口座が不要になったタイミングで、解約をおすすめします。
💡 オススメ
到着後〜滞在中〜帰国後まで、
さまざまな場面で必要になるお金の管理。
従来の海外送金は手数料が高く、着金までに時間がかかりましたが、
「安くて早い」を実現してくれるのがWise(ワイズ)です。
Wiseデビットカードと併せて、持っていて損はなし。むしろ得しかない必須アイテムです!
👉 Wiseについて詳しくはこちら
荷物の整理
☑︎ 荷物の整理・日本への発送
長期滞在すると増えがちな荷物は、余裕を持って整理を始め、必要なら発送しましょう。
その際、以下のことを要チェック👇
- 利用する航空会社の個数制限・重量制限を確認
- 超過料金がかからないよう調整
→ 不要なものは譲る・寄付すると◎
帰国後にやること
役所での手続き(まとめて済ますと◎)
お住まいの市区町村の役所で行う手続きです。
帰国後は以下の4点をまとめて済ませるとスムーズです。
☑︎ 転入届の提出
出発前に海外転出届を提出した方は、帰国から14日以内に転入届を提出する必要があります。
窓口に持参する書類はこちら👇
- パスポート、または帰国便の搭乗券半券・eチケット(帰国日が分かるもの)
- 本人確認書類(運転免許証など)
- その他、市区町村が指定する書類
☑︎ マイナンバーカードの再発行(2024年5月からは場合によっては不要)
転出届の提出時にマイナンバーカードを返納した方は、転入届の提出と同時に再発行の申請が可能です。
💡最新情報
2024年5月27日から、日本国籍の方は海外転出時にマイナンバーカードの返納は不要になりました。
返納をしない場合:
転出届を出す際に、「国外継続利用」の手続きをしましょう。
継続利用の手続きをした方に限り、帰国後の再発行も不要となり、
同じカードを継続して利用できます。
☑︎ 国民年金の再開
国外転出届の提出中は国民年金の加入義務が免除されていましたが、
帰国すると再び加入義務が発生します。
- 免除申請をしていた方も、任意加入していた方も手続きが必要
- 役所の年金窓口またはマイナポータルから手続き可能
👉 事前にマイナポータルや電話で必要書類を確認するとスムーズです。
☑︎ 国民健康保険への加入
帰国後に会社の健康保険に加入していない場合は、国民健康保険に加入する必要があります。
- 市区町村の国民健康保険窓口で手続き
- 加入日が遡って適用される場合があるので、早めの手続きがおすすめ
その他の手続き
☑︎ タックスリターン(現在は自動化)
ニュージーランドで働いていた方は、払いすぎた税金の返金(タックスリターン)があります。
- 1年間しっかり働いた方は返金額も大きめ
IRD公式サイトから申請可能
↪︎ 手続きは自動化- 4月1日~3月31日が計算期間
- 過払いがあればIRDに紐づけられた銀行口座へ自動で返金
早めに返金が欲しい方、現地口座の解約手続きを進めたい方は、
従来通りご自身での申請も可能です◎
☑︎ 在留届の帰国手続き
3か月以上にわたり海外滞在をする方に提出が義務付けられている在留届。
帰国後は忘れずに帰国届を提出しましょう。
- 提出はオンライン在留届(ORRネット)から可能
- 所要時間は数分、スマホからでもOK
☑︎ パスポート・運転免許の更新
意外と見落としがちなポイントです。
- パスポート:有効期限が近い場合は早めに更新
- 運転免許:更新期限が迫っている場合は速やかに手続きを
どちらも期限切れになると再取得が面倒なので、帰国後の落ち着いたタイミングで確認しておくと安心です。
ワーホリ生活で大事なお金の管理。
その最強の味方がWise(ワイズ)です。
旅の前に登録をして、「早くて安い送金」を!
👉 Wiseについて詳しくはこちら
まとめ|ワーホリ帰国前後の手続きをスムーズに!
ワーホリからの帰国前後は、やることが意外と多いですが、
チェックリストを見ながら一つずつ進めれば大丈夫です。
- 帰国前は、解約・送金・荷物整理を計画的に
- 帰国後は、役所の手続きをまとめて済ませるとスムーズ
この記事を参考に、帰国前後にやることをスムーズに終わらせましょう!


